Product Summary
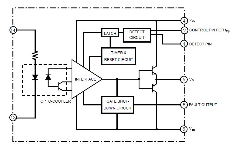
The M57962AL is a hybrid integrated circuit designed for driving n-channel IGBT modules in any gate-amplifier application. The M57962AL operates as an isolation amplifier for these modules and provides the required electrical isolation between the input and output with an opto-coupler.
Parametrics
M57962AL absolute maximum ratings: (1)Output Current IOH f = 20kHz, 50% Duty Cycle: 5 Amperes; (2)Isolation Voltage VRMS Sinewave Voltage 60Hz, 1 min: 2500 Volts; (3)case Temperature Tj: 85℃; (4)Operating Temperature Topr (Differs from H/C Condition): -20 ~ 60 ℃; (5)Storage Temperature tstg: -25 ~ 100℃; (6)Fault Output Current IFO: 20 mA; (7)Input Voltage VR1: 50 Volts.
Features
M57962AL features: (1)Electrical isolation between input and output with opto-coupler(Viso = 2500Vrms for 1minute); (2)Two supply driver topology; (3)Built-in short circuit protection circuit (With a pin for fault out); (4)TTL compatible input interface.
Diagrams

| Image | Part No | Mfg | Description |  | Pricing (USD) | Quantity | ||||
|---|---|---|---|---|---|---|---|---|---|---|
|  |  M57962AL |  Other |  |  Data Sheet |  Negotiable |  | ||||
|  |  M57962AL-01R |  Other |  |  Data Sheet |  Negotiable |  | ||||
 (China (Mainland))
 (China (Mainland)) 
                         
                        
 
                                    




